




8
Premium Content
Электроника ва электрон қурилмалар
6,000so'm
Betlar soni
14 taFayl hajmi
366.27 KBFayl turi
.pptxMahsulot tavsifi
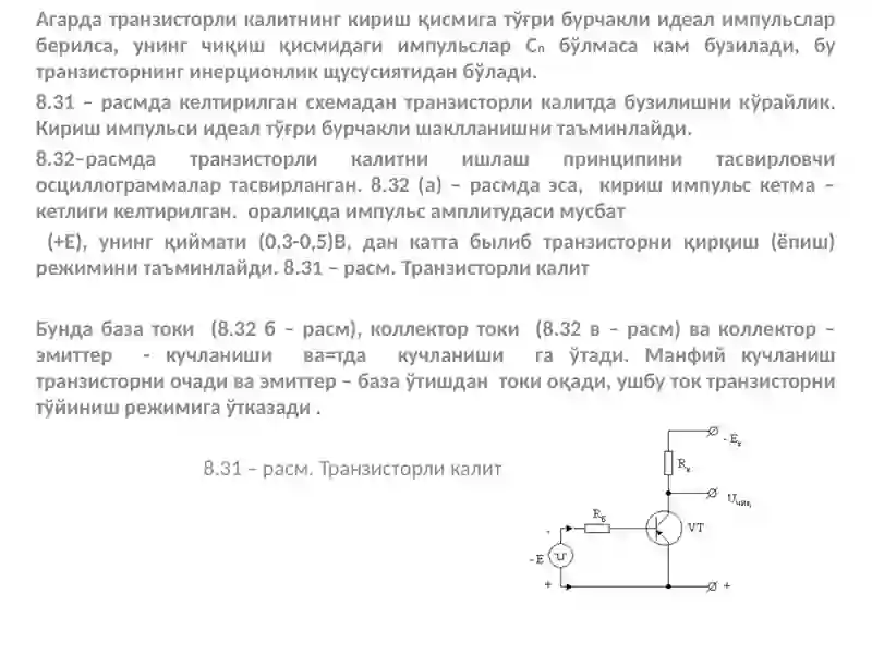
Транзисторнинг электрон калит режими ва унинг асосий тавсифлари. МДЯ-транзисторлардаги электрон калит. Ночизиқли импульс режим ишидаги операцион кучайтиргич
Teglar
#операцион кучайтиргич#транзистор#электроника
Premium Content
Электроника ва электрон қурилмалар
6,000so'm
Betlar soni
14 taFayl hajmi
366.27 KBFayl turi
.pptx
✓
Muallif
FreelancerBoy 22
Tasdiqlangan sotuvchi
Jami mahsulotlar2831 ta
Sotilgan1235 ta